二维码

微信公众平台

走进乾坤园
乾坤园位于哈尔滨西南城郊,是我国环境、管理设施均居高水准的正规化、现代化大型哈尔滨公墓墓地陵园。
黑龙江省委、省人民政府授予乾坤园省级文明标兵称号
乾坤博大 气势恢宏
横亘古今 久远绵长
情系百姓,爱满乾坤
新闻中心
了解乾坤园最新资讯动态
分享关于乾坤园的各大媒体报道
了解殡葬行业的相关政策和法规
每一个细节 每一个点滴 给您留下真实的印象
环境与产品
欣赏乾坤园的优美风光和四季景致
数十种、上万座优质墓位供用户选择
管理与服务
科学、规范的现代化公墓管理
文明乾坤园 服务为大家
顾问式的全程接待服务
顾问式的全程接待服务
了解乾坤园服务团队的精彩故事
殡葬文化参考
了解有关殡葬文化的风俗习惯
探讨中国传统的墓地风水知识
用鲜花、丝带等文明方式向亲人述说今天的美好
镌刻生命之诗表达思念之情
联系我们

免费选墓专车

预约热线:0451-84277144/84288144


祭扫专车

发车时间:每周二、四、六、日上午9:00(需提前至公众号免费预约,特殊天气不发车)

发车地点:哈西大街宜家家居商场(哈西大街公交站旁)

联系电话:0451-84277144

地址:哈尔滨南郊102国道18公里(学府路南出口18分钟车程)
电话:0451-53227788
传真:0451-53227788
请将您对我们的产品和服务的疑问或意见反馈提交给我们,我们将尽快给您答复。
您的意见和建议,将帮助我们改进产品和服务,您留下的每个字都将被用来改善我们的工作。
新闻中心
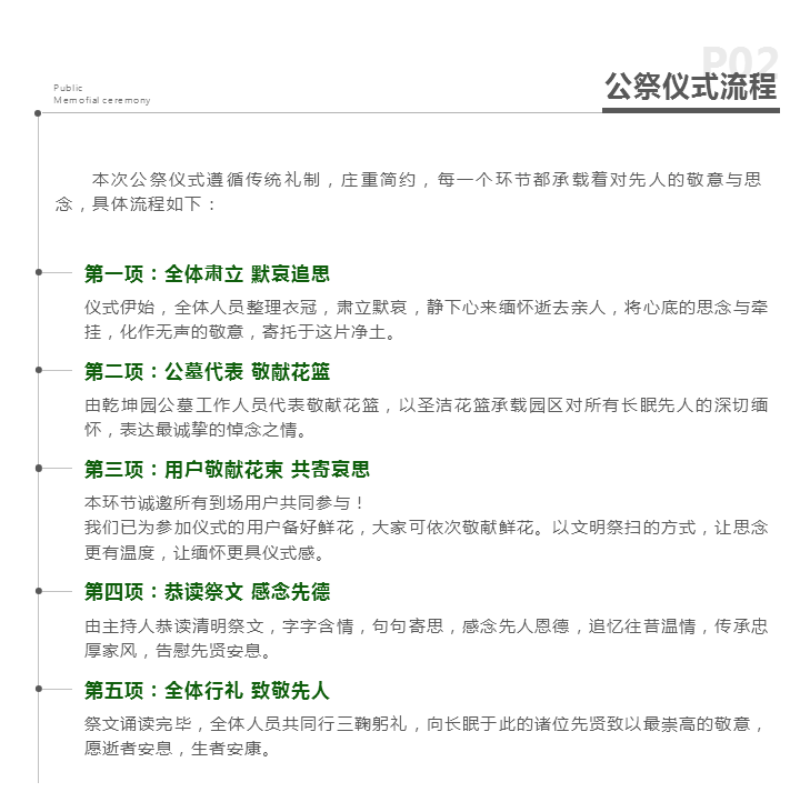
清明公祭追思同行
2026/04/01

上一页: 暂无

下一页: 2026年清明节祭祀指南

联系电话:0451-53227788(墓区接待)/53293608(塔陵接待)/84277144(市区中心)
公墓地址:哈尔滨市南郊102国道18公里(学府路、征仪路、哈平路15分钟车程)
黑龙江省乾坤园  2010  版权所有